AI Video SaaS Starter Kit (Opus Pro Clone)
$49
https://schema.org/InStock
usd
Surya Elidanto
⚠️ LAUNCH SALE: Get it for $49 (Regular Price $199). Price increasing soon.
💡 Stop building from scratch. Start shipping.
You want to build the next Opus Pro or Vizard.ai?
Don't waste 300+ hours figuring out FFmpeg, transcript alignment, Face-tracking algorithms, and Docker orchestration. I already did the hard work for you.
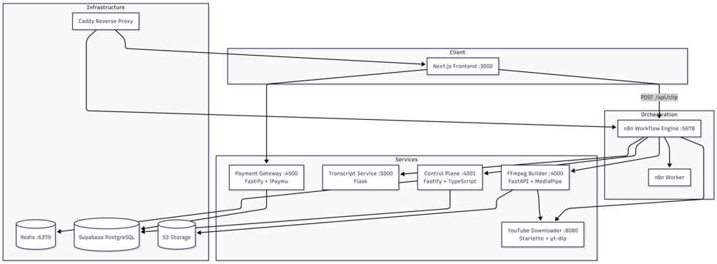
This is a Production-Grade Microservices Architecture that powers a real live SaaS (YouClip.id).
🚀 What you get:
- Full Source Code: 7 Microservices (Next.js 16, Python/FastAPI, Flask, Node.js).
- The Brain (N8N): Complex workflows for video processing already built.
- The Engine: Custom FFmpeg logic for auto-reframing (9:16) and AI subtitles.
- The Infra: Docker Compose setup. Spin up the entire platform with ONE COMMAND.
🛠 The Stack:
- Frontend: Next.js 16 + Tailwind (Clean Dashboard).
- Orchestration: Self-hosted N8N + Redis Queue.
- AI Models: Google Gemini 2.5 Flash + MediaPipe (Cost efficient).
- Database: Supabase/Postgres.
⚠️ Honest Disclaimer:
- Payment: Includes an isolated service for a local gateway (iPaymu). It is modular, so you can easily swap it for Stripe.
- Support: This is a "Sell the Code" deal. You get the documentation and the asset. You own it. No ongoing support included.
- Language: The UI strings are localized to English for you.
Get the architecture that would cost you $5,000 to hire a DevOps engineer for.
Production-ready source code for an AI Video Clipper SaaS (Opus Pro alternative). Next.js + Python + N8N.
Size
3.18 MB
Add to wishlist